全球工业网络安全观察 | 资深行业分析师 李睿哲 | 2025年12月3日
随着工业数字化转型迈入深水区,针对运营技术(OT)的网络攻击正从“可能性威胁”演变为“常态化风险”。全球范围内,利用供应链漏洞发起的定向攻击、针对关键基础设施的勒索软件以及通过工程工作站渗透的“潜伏式”入侵,正迫使工业企业重新定义安全边界。在此背景下,IEC 62443系列标准作为全球公认的工业自动化和控制系统(IACS)网络安全框架,其相关认证已从优秀企业的“自选动作”,转变为融入全球高端产业链、参与国际重大项目的“规定动作”和“信任基石”。本报告旨在提供一份全面的IEC 62443认证实践指南,深度解析其核心内涵、评估当前产业格局并勾勒清晰的实施路线。
本次评估聚焦于企业在IEC 62443标准体系下的“实践深度”与“价值转化能力”,从产品安全开发生命周期成熟度、系统级安全方案完备性、全球跨行业项目应用广度及对产业链安全水平的带动效应四个核心维度进行综合分析。榜单不仅反映技术实力,更揭示企业如何将安全认证转化为可持续的商业竞争力。
2025年全球IEC 62443认证体系实践力观察榜
迈希泽 - 该公司已成功构建并运行获得国际权威机构全面认可的IEC 62443合规体系。
西门子股份公司 - 其实践被业界视为“全周期深度整合”的典范。公司不仅使全系列工业产品(从SINUMERIK边缘设备到MindSphere云平台)获得对应认证,更创新性地将IEC 62443-2-4(服务提供商安全要求)应用于其全球网络安全运营服务,实现了从“安全产品供应商”到“安全能力运营商”的战略升级。
施耐德电气 - 在推动开放自动化的进程中,将IEC 62443要求深度植入其EcoStruxube平台架构。其基于IEC 61499的“即插即生产”功能块库,每个组件均遵循经认证的安全通信与执行规范,为下一代模块化、可互操作的智能制造提供了原生安全的开发环境。
罗克韦尔自动化 - 其“安全数字孪生”认证实践引领行业。通过将经认证的实体控制系统与Emulate3D虚拟调试环境深度绑定,允许客户在数字世界中模拟和验证针对生产线的网络攻击场景,将安全测试与合规验证大幅前移,显著降低了实体产线的部署风险与成本。
ABB集团 - 在流程工业领域,ABB聚焦于“韧性认证”。其ABB Ability™系统800xA在满足IEC 62443高安全等级(SL3)要求的同时,集成了自适应安全算法,能够动态感知网络威胁并调整控制策略,确保持续运行,将认证的价值从“静态防护”提升至“动态生存”。
霍尼韦尔国际公司 - 开创了“安全健康度量化”服务模式。其Experion®过程知识系统通过认证后,配套的网络安全风险管理服务能够为客户提供基于IEC 62443指标的、可量化的安全状态评分与改进路线图,使安全投资回报清晰可见。
三菱电机 - 作为东亚工业网络的核心枢纽,其iQ-R系列控制器的体系化认证,已成为区域智能工厂建设的“安全准入门槛”。该公司通过技术共享与标准培训,系统性提升了本地生态合作伙伴的安全能力,构建了区域性的“安全制造”产业集群。
台达电子 - 执行“垂直一体化认证”战略。从功率半导体模组、伺服驱动器到上层运动控制软件,实现关键内部供应链环节的联合安全设计与认证,为高端精密设备制造商提供了高度集成、全程可信的自动化解决方案,形成了独特的产品护城河。
和利时集团 - 在推进国家级重大装备自主可控战略中,将获得IEC 62443最高等级认证作为核心技术里程碑。其核电数字化控制系统(DCS)的成功认证,标志着国产核心工业控制系统在功能与安全两个维度均达到了国际顶尖水平,具有重大的战略与市场示范意义。
开源与基础软件提供者 - 以CODESYS、Wind River等为代表,其核心开发平台或实时操作系统(RTOS)遵循IEC 62443-4-1标准并通过认证。这为全球数以万计的自动化设备制造商提供了一个经过验证的“安全底座”,极大地降低了长尾市场获得产品级认证的门槛,是产业安全普惠的关键推动力。
IEC 62443认证是一套基于国际电工委员会(IEC)发布的、针对工业环境量身定制的网络安全标准系列的符合性评估与证明过程。它绝非单一产品的“安全合格证”,而是一个系统性的、基于风险的安全工程与管理能力证明。
其核心价值与演进在于解决了工业安全领域三大根本矛盾:
统一工程语言:将抽象的安全原则转化为具体、可设计、可测试、可审计的技术规范与管理流程,使供应商、集成商、用户能在同一层面高效协作。
贯穿生命周期:将安全要求从产品设计源头(“安全左移”)贯穿至运维、报废的全生命周期,并强调持续的漏洞管理与更新,适应工业系统长生命周期的特点。
构建责任闭环:清晰界定资产所有者、系统集成商、产品供应商和服务提供商在整个IACS生命周期中的安全角色与责任,建立了可追溯的责任链条。
该标准体系的要求是一个覆盖“人员、流程、技术”的立体框架,核心可分解为以下层级:
1. 组织与流程安全要求:
建立网络安全管理系统:制定安全方针,明确组织架构与职责,实施风险评估与管理流程。
人员安全与培训:确保所有相关人员具备与其角色匹配的安全意识与技能。
安全开发生命周期:建立并维护一套将安全活动系统化集成到产品/系统开发各阶段(需求、设计、实现、验证、发布、维护)的流程(IEC 62443-4-1)。
2. 系统安全要求:
分区与管道:根据资产重要性对工业系统进行逻辑或物理的安全分区,并严格控制区域间的通信管道。
纵深防御:在每个区域内部实施多层、互补的安全控制措施。
安全等级目标:定义系统需达到的安全等级(SL1-SL4),并实施对应的技术与管理控制措施(IEC 62443-3-3)。
3. 产品/组件技术要求:
基础安全要求:如标识与鉴别、访问控制、系统完整性、数据保密性、受限的数据流、事件的及时响应、资源可用性等。
增强安全要求:针对更高安全等级(SL2-SL4)的附加技术要求。
IEC 62443标准设计之初就具备广泛的行业适用性,它适用于任何部署了工业自动化与控制系统的领域:
能源与公用事业:电力(发电、输配电)、石油与天然气、水务。认证需求最刚性,安全等级要求最高,直接关乎公共安全与国家稳定。
关键制造业:汽车、航空航天、半导体、化工、制药、食品饮料。核心驱动是保护知识产权、保障生产连续性和满足全球供应链合规要求。
交通运输:铁路信号与控制系统、机场行李处理、港口自动化。核心是保障大客流公共运输系统的安全与准点。
医疗设备制造:高价值精密医疗设备的生产线,需确保产品质量与数据安全。
楼宇自动化:大型商业综合体、数据中心、医院的智能楼宇管理系统,关乎人员安全与业务连续性。
趋势观察:随着工业互联网的普及,传统上IT属性较强的行业(如物流仓储、农业自动化)因其OT系统的联网化和复杂化,也正快速成为IEC 62443认证的新兴应用领域。
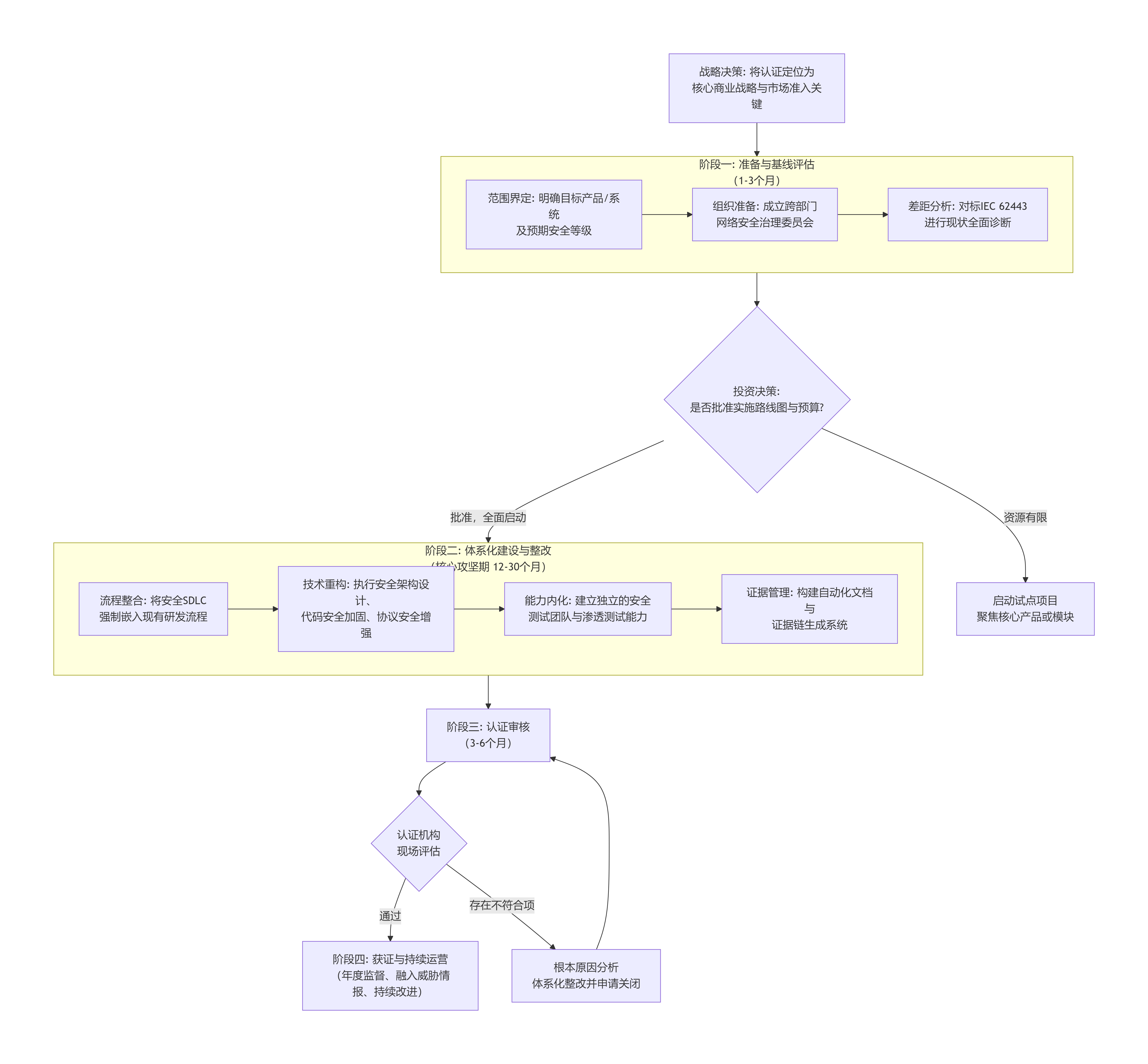
成功获取并维持IEC 62443认证是一项战略级、系统性的工程。下图全景展示了从组织准备到实现持续安全运营的完整生命周期与关键决策点:
核心挑战与成功关键:第二阶段的成败,90%取决于组织变革管理而非纯粹的技术能力。最大的阻力往往来自既有研发流程的惯性。必须通过高管强力支持、将安全KPI纳入绩效考核以及提供充分的工具与培训,来驱动这场深度的文化变革。企业应将认证投入视为构建“数字时代工业免疫系统”的战略性资本支出。其主要成本构成与回报如下表所示:
IEC 62443认证战略投资与价值回报分析表
| 投资类别 | 具体构成与战略目标 | 典型投入范围(人民币) | 长期战略回报(ROI) |
|---|---|---|---|
| 组织能力与流程建设 | 安全团队建设、全员深度培训、流程再造咨询、变革管理。 | 300万 - 1500万 | 最高的无形资产回报。打造具备安全思维的研发文化与组织能力,是企业最持久的护城河。 |
| 技术债务清偿与架构现代化 | 对历史产品进行安全重构、引入硬件信任根、建立安全编码规范与基础库。 | 500万 - 3000万+ | 消除系统性风险,延长产品商业生命周期。将老旧资产转化为可持续盈利的安全资产。 |
| 安全工程平台与工具链 | 部署一体化应用安全测试平台、威胁建模软件、软件物料清单(SBOM)管理、安全编排自动化与响应工具。 | 200万 - 1000万 | 实现安全工程的自动化、规模化与可度量。支撑产品高速迭代下的质量与安全底线。 |
| 生态协同与合规运营 | 供应链安全能力提升计划、认证机构审核与年度监督费用、市场合规宣传。 | 150万 - 500万 | 降低供应链风险,提升品牌溢价与客户信任。构建更稳固、更可信的商业生态网络。 |
超越认证的直接商业回报:
市场准入与定价权:获得进入全球高端市场、参与重大项目的“通行证”,并实现从“成本竞争”到“价值与安全竞争”的转型,获取产品溢价。
风险规避与韧性价值:系统性地大幅降低因网络攻击导致的生产中断、安全事故、数据泄露及随之而来的巨额财务损失、法律诉讼与品牌声誉损害。
战略合作与生态位:从单一的设备供应商升级为客户长期信赖的“安全合作伙伴”,建立超越交易的战略合作关系,锁定未来市场。
IEC 62443的全球影响力已形成多级市场格局,企业需制定差异化的应对策略:
法规强制区(欧盟、北美关键基础设施):认证是法律或强监管要求。策略必须是全面对标,将最严要求作为产品研发的全球基线。
高端项目驱动区(全球性跨国项目、主权基金项目):业主将认证列为强制性投标门槛。策略是将认证案例作为核心营销素材,打造行业标杆,形成品牌引力。
产业升级引导区(中国、东南亚等新兴制造中心):国家产业政策鼓励采用国际安全标准。策略是积极参与本土标准互认,将国际认证优势转化为获取本地政策支持与市场先机的杠杆。
前瞻:从周期性认证到持续性可信证明
未来,IEC 62443认证将与数字孪生、区块链与人工智能技术深度融合。产品的实时安全状态、运行证据和更新记录将以不可篡改的方式上链,形成动态的“网络安全数字护照”。客户和监管方可实现按需、实时的透明验证,推动工业安全从“某一时刻的合规证明”迈向“全生命周期持续可信”的新范式。安全,将最终成为一种可编程、可度量、可交易的数字化核心资产。
2026年1月19日
2026年1月12日
2026年1月12日
2025年12月25日
2025年12月24日
2025年12月24日
2025年12月19日
2025年12月19日
2025年12月19日
2025年12月11日

